22/09/2022
黑色素瘤因其高度异质性和可变性,一直以来是全球癌症研究和公共卫生的重要挑战。比利时鲁汶VIB癌症生物学中心的研究人员,利用包括华大Stereo-seq等在内的scRNA-seq、空间转录组测序联合分析方法,在黑色素瘤中鉴定出一群数量有限但能有效支持肿瘤生长的致瘤细胞群,为开发黑色素瘤的早期检测以及制定治疗措施提供帮助。
该研究成果于北京时间9月21日晚发表在Nature 上。这也是继Cell 和Science 之后,Stereo-seq再次助力科研成果登上世界顶级科研期刊,实现CNS大满贯。我们特邀请作者之一、华大生命科学研究院梁瀚对文章进行详细解读。

文章题目:A cellular hierarchy in melanoma uncouples growth and metastasis
发表时间:2022-09-21
发表期刊:Nature
主要研究团队:比利时鲁汶VIB癌症生物学中心等
影响因子:69.504
DOI:10.1038/s41586-022-05242-7
研究背景
黑色素瘤又称为恶性黑色素瘤,主要是来源于黑色素细胞的一种高度恶性肿瘤,具有高度异质性和可变性。大量证据表明,黑色素瘤细胞可以表现为黑色素细胞(增殖性)或间充质样(侵袭性)等细胞转录状态。scRNA-seq分析证实了这两种细胞状态可以共存。然而,来自体内、体外模型的最新研究表明,可能存在其他状态的黑色素瘤细胞,也就是说人们目前对黑色素瘤瘤内异质性的理解可能是不完整的。这些观察到的证据也提出了一种可能性,即这些不同的细胞状态对肿瘤生长和转移扩散的贡献可能是不同的。因此,有必要进一步深入研究黑色素瘤的表型异质性。
研究策略
利用同种异体黑色素瘤移植模型,挖掘潜在的黑色素瘤细胞亚群,并将其注射到小鼠中。然后,结合scRNA-seq、谱系追踪和Stereo-seq等空间转录组技术,研究黑色素瘤细胞亚群的生长结构以及其所在位置的空间环境,找出促进肿瘤生长和转移的关键因素。
研究成果
1. 重新探究黑色素瘤细胞状态的多样性
基于携带Tyr::NrasQ61K/o等位基因和缺乏Cdkn2a(也称Ink4a或p16INK4a)的小鼠模型,研究人员发现这些小鼠发生皮肤单克隆黑色素瘤病变,并随后向淋巴结、肝和肺转移。为了增加该模型的多功能性,研究人员在C57BL/6小鼠中衍生出同基因细胞系,并用scRNA-seq评估了这类黑色素瘤病变的转录组图谱。利用已发表的细胞类型特异性基因集,研究人员鉴定出T细胞、B细胞、癌症相关成纤维细胞(fibroblast)、树突状细胞(dendritic cell)、单核细胞/巨噬细胞(monocyte/macrophage)、内皮细胞(endothelialcell,EC)、周细胞(pericyte)和恶性细胞群,表明了肿瘤微环境的复杂性。进一步对恶性细胞群进行分析,通过无监督聚类和UMAP分析,识别了7种不同的黑色素瘤细胞状态(图1a)。
MITF是黑色素瘤分化状态的关键调节因子。研究人员在所有恶性细胞中均检测到广泛的Mitf转录活性,但相对地,增殖性细胞的MITF活性最高,浸润性细胞的最低。研究人员观察到来自簇4的细胞表现出最低的MITF活性,表明该簇细胞是所有恶性细胞中去分化程度最高的(图1b)。
研究人员使用基因集合富集工具对每个聚类进行功能注释,并建立了每个这些簇的基因表达特征(图1c、d),使用AUCell计算不同细胞的预测值,并将其映射到UMAP空间(图1e),结果显示,这些细胞出现了前表皮间叶细胞过渡(pre-epithelial–mesenchymal transition,pre-EMT)的踪迹,这些细胞是第一个以胚胎形式出现的神经嵴(neuralcrest,NC)定向细胞,并构成了一个自我更新的NC干细胞池(图1f)。此外,scRNA-seq分析显示,在这些病变中,可识别出具有黑色素细胞、间充质样、NC样和pre-EMTNC茎样特征的黑色素瘤细胞。

图1 NRAS-驱动的黑色素瘤单细胞转录组图谱
2. 黑色素瘤的细胞层次结构
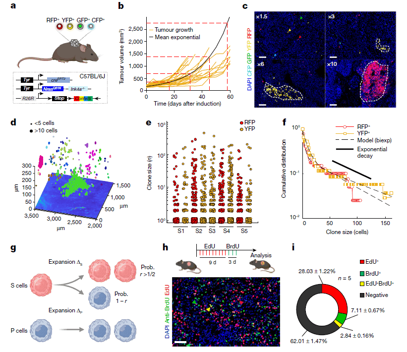
为了确认这些原发性黑色素瘤是否具有分层结构,研究人员使用多色Rosa26-LSL-Confetti等位基因的可诱导遗传谱系追踪方法,发现Tyr::NrasQ61K/°;Ink4a−/−;Tyr::creERT2/°;Rosa26-LSL-Confetti+/+复合小鼠大约在8±2个月龄时出现原发性黑色素瘤病变(图2a)。当原发病变的肿瘤片段被移植到C57BL/6小鼠后,病变呈指数式稳步增长(图2b),且在组织学上无法与原瘤组织区分。经切片检查,研究人员发现有一个小克隆明显增大,扩展了数十个细胞,相比之下,大多数其他克隆仍很小(图2c)。
接下来,研究人员使用了基于密度的检测方法,以单细胞分辨率连续重建和评估总克隆大小(图2d),在此发现所有肿瘤样本中克隆大小都存在显著差异(图2e),进一步的证据展示了克隆大小积累分布的双峰行为(图2f)。这种行为与层次增殖一致,干细胞样种群通过细胞复制随机扩展,同时产生第二种祖细胞样状态,后者又通过细胞复制扩展(图2g)。为了检查肿瘤生长的增殖动力,研究人员使用5-乙基-2'-脱氧尿苷(EdU)和溴脱氧尿苷(BrdU)来标记细胞(图2h),发现肿瘤的生长是由细胞以相似的缓慢平均速率随机分裂来维持的(图2i)。
综上表明,原发性黑色素瘤具有层次结构,包括至少两个表现出不同生长动力学和命运行为的细胞群——干细胞样和祖细胞样群,干细胞的特性与空间定位的环境有关。

图2 黑色素瘤生长具有层次结构
3. ECs促进黑色素瘤生长
为了寻找能支持pre-EMTNC茎样群的生态位样组织的证据,研究人员使用空间转录组技术(Visium)分析模型小鼠组织切片(图3a),并将空间转录组数据与scRNA-seq数据进行整合,发现应激样(缺氧)预测评分与到最近血管的距离之间存在预期的正相关关系,而pre-EMTNC茎样群预测评分与到最近血管的距离成反比(图3b)。
为了证实这一发现,研究人员选用华大自主研发时空组学技术——Stereo-seq,该技术具有纳米级分辨率、厘米级全景视场,将数据分割成50×50个DNA纳米bins,检索51,200个直径为25μm的bins的转录组信息,测量转录内皮特征(二进制AUCell cut-off)显示了肿瘤血管的空间位置(图3c),其外部边界很大程度上反映了病理学家手工注释的边界。将细胞身份分配给每个空间模块,证实了pre-EMT-NC茎样状态与到最近血管的距离之间呈显著负相关(图3d),以及应激样(缺氧)细胞状态与血管之间呈正相关。
以上发现支持了一个模型,即pre-EMT-NC茎样肿瘤细胞优先定位于血管周围区域进行更新,产生更多的干细胞样细胞,进一步扩展到血管系统,或分离,产生祖细胞样细胞离开生态位。研究人员一致认为,生产性的Confetti阳性克隆通常与肿瘤血管系统接触或接近肿瘤血管系统。
为了检测ECs是否也促进黑色素瘤的体内生长,研究人员向免疫功能低下的小鼠注射DsRed+ NrasQ61K/°/Ink4a−/−黑色素瘤细胞(或结合GFP+ECs,bEnd.3)。共注射ECs以细胞剂量依赖性的方式促进了异体移植物的生长(图3i),最终降低了小鼠总体存活率。bEnd.3 EC还刺激了体外黑色素瘤细胞以2D和3D(黑色素球)的方法生长(图3j、k)。将黑色素瘤和bEnd.3细胞共培养后,研究人员使用scRNA-seq分析细胞组成,发现bEnd.3细胞的存在导致了去分化NC样细胞和pre-EMT NC茎状特征的出现(图3i)。此外,在bEnd.3/GFP ECs存在下生长的黑素球中出现了Nes+细胞。这些数据表明,ECs有助于一个生态位环境,促进黑色素瘤细胞的去分化,从而刺激黑色素瘤的生长。
为了剖析ECs促进生长背后的分子机制,研究人员使用Nichenet和CellChat两种不同计算方法预测细胞间通讯,发现敲除Notch3的黑色素瘤细胞的生长不再受bEnd.3 ECs的诱导(图3n)。
总之,ECs通过促进pre-EMT-NC茎样状态的出现和/或维持来刺激黑色素瘤的生长。

图3 血管周围的生态位促进黑色素瘤生长
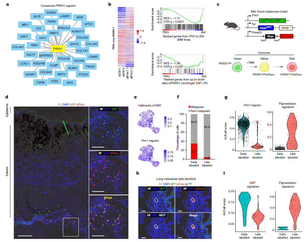
4. RRX1标记了促进黑色素瘤转移的细胞
PRRX1可促进上皮癌的上皮-间充质转化(epithelial-to-mesenchymal transition,EMT),是小鼠和人类间充质样细胞的假定驱动因素。研究人员鉴定出一组常见的小鼠和人类PRRX1靶基因,包括FBN1和TGFBI(图4a)。在间充质样黑色素瘤培养物中沉默PRRX1导致间充质和EMT特征显著减少(图4b)。为了绘制Prrx1阳性细胞在体内的分布,研究人员培养了Tyr::NrasQ61K;Ink4a−/−;Prrx1-creER-Ires-GFP;Rosa26-LSL-tdTomato(以下简称Met-Track)小鼠,并确保GFP+细胞表达tdTomato(图4c、d)。研究人员发现,这些细胞中可同时检测到高Prrx1调节子活性以及高EMT基因(GSEA-MSIGDB:M5930)表达水平(图4e)。
为了研究这些细胞的后续发展,研究人员用TAM治疗小鼠,并收集30 d后的病变,发现tdTomato+细胞占比由早期的约35%下降到约4%(图4f)。更多证据表明,Prrx1间充质样细胞(或其后代)的一部分可以在原发性肿瘤中转换表型(图4g)。大部分tdTomato+细胞的GFP表达量低到无法检测,如一只Met-Track小鼠肝脏的扩散tdTomato+黑色素瘤细胞就检测不到GTP信号(图4h)。研究人员在经TAM治疗早、晚期的小鼠分别分离出tdTomato+细胞,并分析其scRNA-seq数据,发现早期细胞表达EMT/间充质样特征,但无法检测到Mitf和MITF驱动的色素沉着特征(图4i)。以上表明,Prrx1标记的是一个促进转移但不促进原发性肿瘤生长的黑色素瘤细胞群。

图4 时间单细胞追踪识别促进转移但不促进原发性肿瘤生长的黑色素瘤细胞群
结论
研究人员通过整合小鼠遗传学、单细胞和空间转录组、谱系追踪和定量建模,发现黑色素瘤的生长受到相对有限的致瘤细胞群体的支持。作为证据,研究人员提供了高分辨率的空间转录组图谱,绘制了肿瘤生长起源和表现多样性分布,为开发黑色素瘤早期检测方法和及早阻止其扩散的治疗策略提供帮助。
本研究提供的scRNA-seq、Visium和stereo-seq原始数据:
https://www.ncbi.nlm.nih.gov/geo/query/acc.cgi?acc=GSE207592